Визуализация обязанностей и зависимостей команды будет полезна, если есть потребность в понимании:
- сроков, дедлайнов для продукта
- приоритетов и направлений развития
- разделения ответственности между участниками команды
- взаимодействий между модулями
Четкая картина процессов — это не просто красивая схема, а реальный способ оптимизировать работу и предотвратить проблему с ресурсами. В этом нам помогут инструменты из следующего раздела.
Визуализация обязанностей и зависимостей команды
Workflow продукта
Отображение пользовательского пути в зависимости от роли и статуса. По горизонтали следует разместить статусы, по вертикали — роли, на пересечении — функции. Для одной функции — один цвет карточки, не применять тот же цвет для другой функции. Так удобнее просматривать доступ к функции для разных ролей и статусов. Пример:

Roadmap продукта
Отображение работ в рамках продукта и прогресса по ним (удобно для показа команде и стейкхолдерам). По горизонтали следует разместить временные промежутки, по вертикали — смысловые блоки, на пересечении — функции. Также необходимо добавить легенду, по которой будет понятно, какой модуль занимается разработкой по указанной функции, в каком она статусе. Пример:

Roadmap Супер Спринта
Отображение эпиков, назначенных на команду в рамках Стрима. Помогает отслеживать прогресс и распределять ответственность между аналитиками внутри одной команды + отличный помощник при планировании ресурсов команды на будущий Супер Спринт (еще на этапе планирования будет виден bottleneck). Также благодаря ей удобно фиксировать блокеры по эпикам, даты ПСИ и тд. Пример:

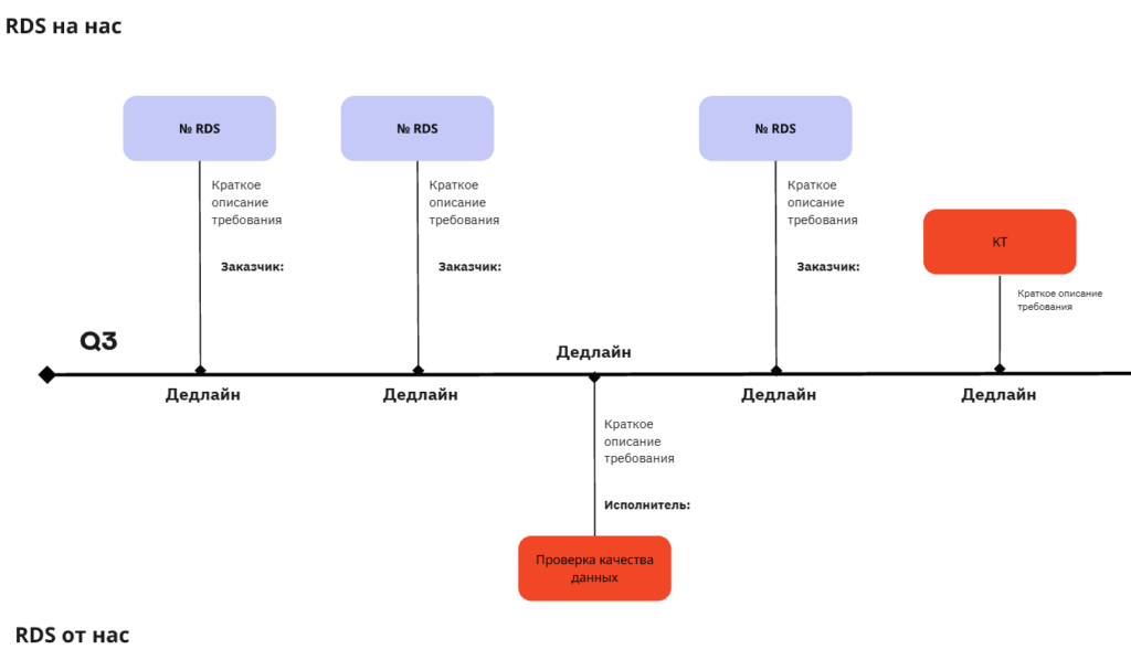
RDS & KP карта
Карта с дедлайнами по RDS и контрольным точкам/поставкам, размещенным по дате. Помогает расставлять приоритеты и вовремя выполнять разработку. Рекомендуется указывать краткое описание, заказчика/исполнителя, дедлайн. Пример:

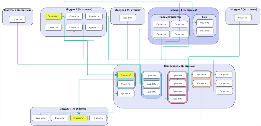
Схема коммуникации продукта
Отображение взаимодействий/интеграций между модулями. Помогает в понимании взаимосвязей между продуктами, влиянии изменения сущности в одном из взаимосвязанных модулей (сколько команд потребуется оповестить о необходимости доработок при изменении какой-либо сущности). Рекомендуется заранее ввести легенду и правила заполнения, повторять сущность во всех модулях, в которых она задействована. Например, на скрине ниже, «Сущность 1» встречается в Модуле 1, Вашем модуле и Модуле 7. Судя по стрелкам, Ваш модуль является потребителем данных от Модуля 1 для «Сущности 1» и поставщиком данных для Модуля 7:

Визуализация обязанностей и зависимостей команды с этими способами станет проще, а развитие продукта предсказуемым.
